- Beranda
- Komunitas
- News
- Dunia Kerja & Profesi
Jasa Design / Training PCB Elektronik
TS
tosawidi
Jasa Design / Training PCB Elektronik
Jasa pembuatan PCB Single/Double Layer (Protel / Eagle)
menerima pembuatan skematik trus dibikin PCBnya
atau tinggal cetak PCBnya
spek bisa komponen biasa atau SMD
welcome untuk pesan atau konsultasi
masalah project elektronika / telekomunikasi / Tugas Akhir /
Pembuatan untuk firmware IC AVR, PIC, MCS51/52
dengan berbasis program C, codevision, Bascom, assembler
Ini untuk harga jasa pembuatan skematik dan design PCBnya saja ya.....
tentunya untuk harga PCB yang mau dicetak ditentukan dari jenis bahan PCB, masking/ disablon komponen sesuai pesanan
Minimal order Luas PCB 100 cm2 (10x10cm)...
untuk harga jasa pembuatan skematik dan design PCB paling murah Rp 50 rb / 100 cm2 luas PCB untuk spek dan tingkat jalur dan komponen yang tidak terlalu rumit..
untuk yang diluar kota barang / file PCB bisa diatur pengirimannya.....
untuk pemesanan / konsultasi bisa langsung hub:
whatsapp atau
BBM:53CA5FAA
ane domisili sekitar cicaheum-bandung
Jasa pembuatan PCB Single/Double Layer (Protel / Eagle)
menerima pembuatan skematik trus dibikin PCBnya
atau tinggal cetak PCBnya
welcome untuk pesan atau konsultasi
masalah project elektronika / telekomunikasi / Tugas Akhir /
Pembuatan untuk firmware IC AVR, PIC, MCS51/52
dengan berbasis program C, codevision, Bascom, assembler
Ini untuk harga jasa pembuatan skematik dan design PCBnya saja ya.....
tentunya untuk harga PCB yang mau dicetak ditentukan dari jenis bahan PCB, masking/ disablon komponen sesuai pesanan
Minimal order Luas PCB 100 cm2 (10x10cm)...
untuk harga jasa pembuatan skematik dan design PCB paling murah Rp 50 rb / 100 cm2 luas PCB untuk spek dan tingkat jalur dan komponen yang tidak terlalu rumit..
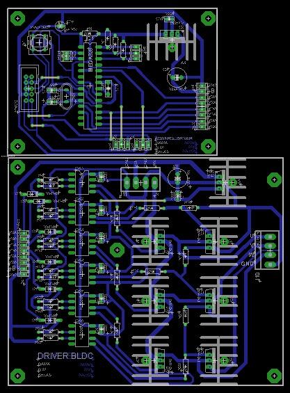
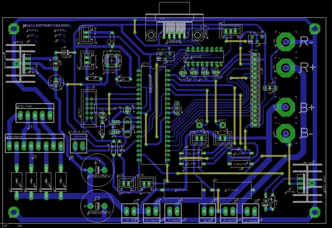
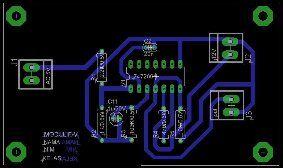
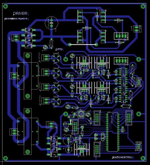
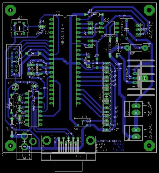
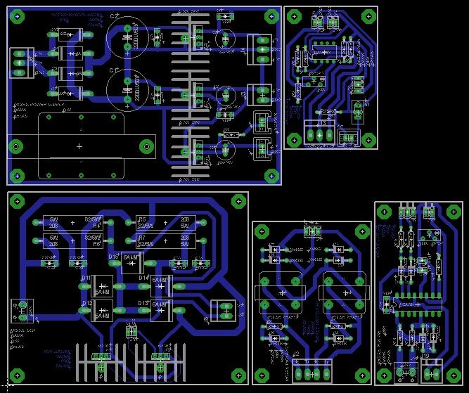
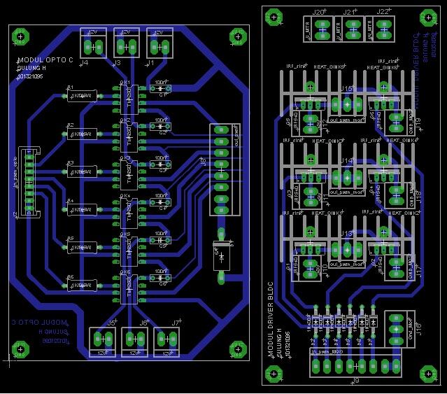
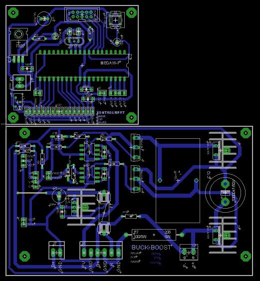
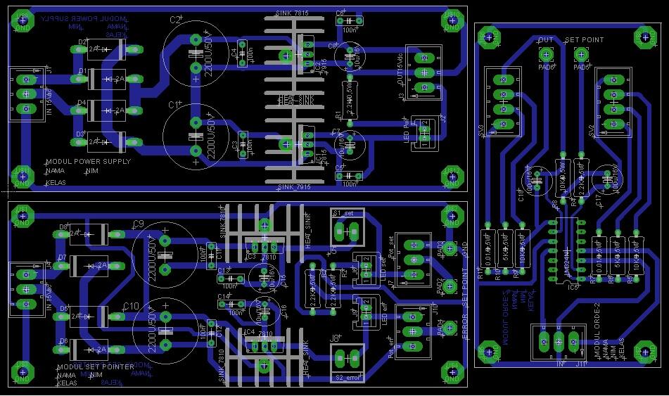
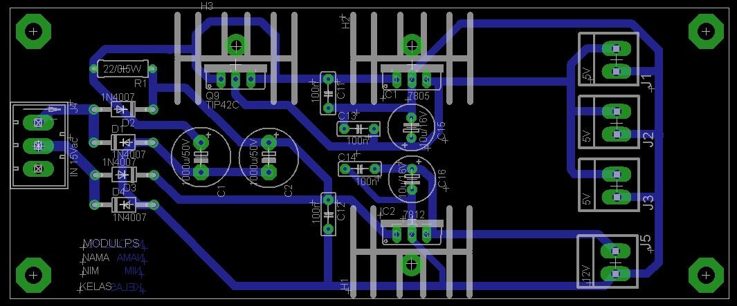
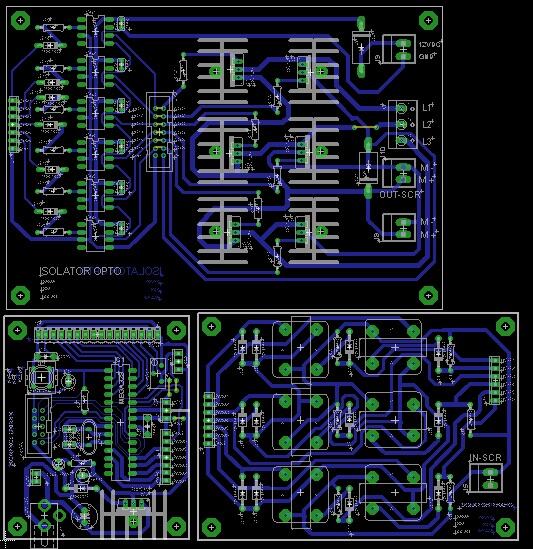
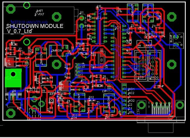
berikut beberapa contoh PCB yang sudah di order :

Motor BLDC modul

Battery Charging

DB 25 Tester

Frekuensi to Voltage

Invert Driver

Kontrol Arus

LCD Module

Isolated Driver

Modul RF

Driver BLDC

MPPT

Orde-2

P Supply

Rectifier

SCR

Shutdown System Modul

Signal Conditioning

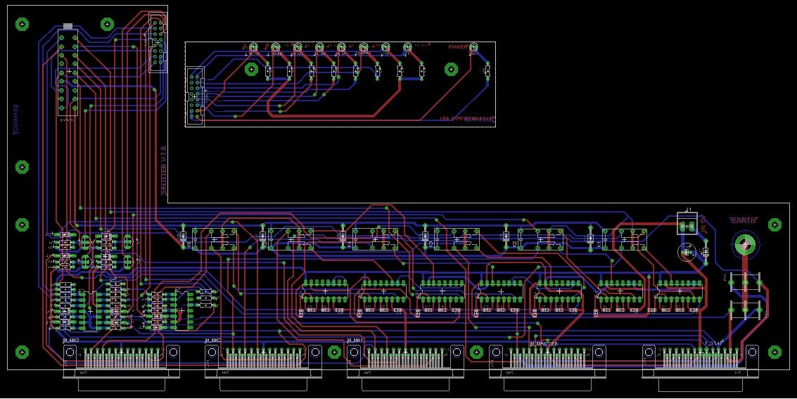
Splitter RAW Data

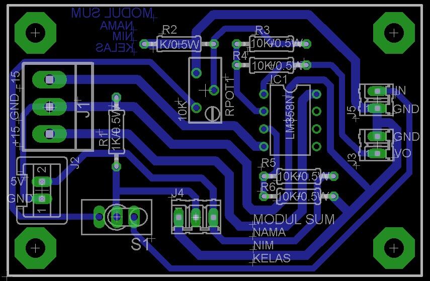
SUM Conditioning

TCA 785 Modul

Zero Cross Detector
untuk yang diluar kota barang / file PCB bisa diatur pengirimannya.....
untuk pemesanan / konsultasi bisa langsung hub:
whatsapp atau
BBM:53CA5FAA
ane domisili sekitar cicaheum-bandung
menerima pembuatan skematik trus dibikin PCBnya
atau tinggal cetak PCBnya
spek bisa komponen biasa atau SMD
welcome untuk pesan atau konsultasi
masalah project elektronika / telekomunikasi / Tugas Akhir /
Pembuatan untuk firmware IC AVR, PIC, MCS51/52
dengan berbasis program C, codevision, Bascom, assembler
Ini untuk harga jasa pembuatan skematik dan design PCBnya saja ya.....
tentunya untuk harga PCB yang mau dicetak ditentukan dari jenis bahan PCB, masking/ disablon komponen sesuai pesanan
Minimal order Luas PCB 100 cm2 (10x10cm)...
untuk harga jasa pembuatan skematik dan design PCB paling murah Rp 50 rb / 100 cm2 luas PCB untuk spek dan tingkat jalur dan komponen yang tidak terlalu rumit..
untuk yang diluar kota barang / file PCB bisa diatur pengirimannya.....
untuk pemesanan / konsultasi bisa langsung hub:
whatsapp atau
BBM:53CA5FAA
ane domisili sekitar cicaheum-bandung
Jasa pembuatan PCB Single/Double Layer (Protel / Eagle)
menerima pembuatan skematik trus dibikin PCBnya
atau tinggal cetak PCBnya
welcome untuk pesan atau konsultasi
masalah project elektronika / telekomunikasi / Tugas Akhir /
Pembuatan untuk firmware IC AVR, PIC, MCS51/52
dengan berbasis program C, codevision, Bascom, assembler
Ini untuk harga jasa pembuatan skematik dan design PCBnya saja ya.....
tentunya untuk harga PCB yang mau dicetak ditentukan dari jenis bahan PCB, masking/ disablon komponen sesuai pesanan
Minimal order Luas PCB 100 cm2 (10x10cm)...
untuk harga jasa pembuatan skematik dan design PCB paling murah Rp 50 rb / 100 cm2 luas PCB untuk spek dan tingkat jalur dan komponen yang tidak terlalu rumit..
berikut beberapa contoh PCB yang sudah di order :

Motor BLDC modul

Battery Charging

DB 25 Tester

Frekuensi to Voltage

Invert Driver

Kontrol Arus

LCD Module

Isolated Driver

Modul RF

Driver BLDC

MPPT

Orde-2

P Supply

Rectifier

SCR

Shutdown System Modul

Signal Conditioning

Splitter RAW Data

SUM Conditioning

TCA 785 Modul

Zero Cross Detector
untuk yang diluar kota barang / file PCB bisa diatur pengirimannya.....
untuk pemesanan / konsultasi bisa langsung hub:
whatsapp atau
BBM:53CA5FAA
ane domisili sekitar cicaheum-bandung
0
5.9K
0
Thread Digembok
Thread Digembok
Komunitas Pilihan