- Beranda
- Komunitas
- Tech
- Website, Webmaster, Webdeveloper
ASK CARAMEMBUAT STRUKTUR NAVIGASI?


TS
blastblast
ASK CARAMEMBUAT STRUKTUR NAVIGASI?
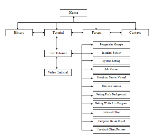
Halo gan, mau nanya dong. Bikin struktur navigasi kaya gini pake apa ya gan?
Mohon info nya gan




Diubah oleh blastblast 31-08-2015 20:25
0
9.7K
4


Komentar yang asik ya
Urutan
Terbaru
Terlama


Komentar yang asik ya
Komunitas Pilihan