gumnut si tehbog ini tan. dese wanita hari kerja, punya channel yutub tp cuma diupload sesempatnya aja
halah bala2 modelan begini mah HYPOCRITE! Sok2an blg mamak2 kukusan kejam lah, sambrot dikulitin lah, tapi pada mantengin kan lu? Jangan2 thread ini udh dibookmark di hp bala2. :p Itu dua bocah emang dihidupi dari bansos kok, as confirmed by sambrot. Kalo bukan karena sambrot yg ngepost bansos, ma
katacheo mamaprohe happynewbie saking obsessednya jadi boss, sampe2 nada ke anak sendiri ala2 junta militer. Kapan kapokmuu gembrotttt untung kocim anak manis, abis digalakin begitu masih bisa senyum2 sambil blg mau ikutan workout
juzapelmanis577 nceschangtama embyur mak. eike dulu jg kena blok setelah ngelike komen kontra. eike ga pernah sekalipun komen di lapak sambrot. let them my ass 😂😂
juzapelmanis577 Padahal gak pernah komeng lho! Cuma ngelike komeng kontra welcome to the club mak 😂😂🍻🍻
laeliaagumnut just bilang its time to move on, sebab she doesn't owe anyone explanation kan This. Kenapa sih ingusencer ini kagak bisa dieeeem aja sesekali. Apa2 over sharing, dikit2 ngepost. Eike jg akan back for good ke wakanda dalam waktu dekat, kagak ada kepikiran samsek buat ngepost2
Astaga baru sadar eike lupa naroh a very important figure: PAK WAGYU! Besok yess eike update, skrg mo goleran dulu leyeh2 sama paksu ☺️☺️
selalu.kamis claphand gimana mau lancar ngomong mak, udah mah jarang diajak ngobrol, banci kamera plus empeng busuk dipake melulu
barugagaloplas biar ga kalah sama KBBI (Kamus Besar Bahasa koIn) sebelah, eike bikinin kompilasi sambrot universe mak. akan diupdate saat eike punya waktu. wkwkw
sepondiasdulcis nasikepalgaram eh astaga, bener mak, anak IKJ. Eike udh ga pegang laptop lg, ntar eike revisi ya. Sekalian tante prencong kita update. Monggo mak kalo ada tambahan lainnya utk karakter2 di sambrot universe 😂😂
nasikepalgaram sepondiasdulcis betul mak, tante sambrot = tante prencong, eike lupa nama samaran dese siapa 😂😂
alumulamu sami2 mak, gegara sambrot menggegerkan dunia diaspora, eike jadi balik aktif lg di thread ini padahal sebelumnya silent reader aja berbulan2 😂😂
claphand mak nceschangtama dan mak zianihlagihaha sampe paham loh berbagai jenis dan makna teriakan Ujang 😂😂
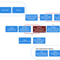
berhubung eike rada gabut dan lg niat, eike bikinin nih quick guide to sambrot universe speshyul buat pendatang baru tapi komennya langsung spot on: mak alumulamu. kalo mau in depth lecture, bisa konsultasi ke mak ketanrendang dan mak nceschangtama ya mak :D https://s.kaskus.id/images/2025...
laeliaa udah 7 tahun tinggal di negara 4 musim tapi masih belum bisa ngehandle winter blues ya emang oneng akut mak. Boro2 mikirin konsekuensi pindah for good. Btw mak, yey anggota grup fb ILH ga? Mau dong dispill teh2 dari sana (kalo ada)
Iya mak, itu tehbog. Tapi kayaknya belakangan tehbog udh ga pernah ngelike/interaksi lg ya, atau eike yg keskip?