Coba ane jwb, 1,2, ane jarang pk chrome sejak instal CM browser gan. Lbh enteng. 3. Batre ane selama ini ga mslh tuh. Yg bikin kesel di motog ini cuma bug wifi 4.4.4 aja,gan. Overall puas. 1. ane gak pernah ngalamin yang kaya gitu gan.. 2.mungkin cuma masalah koneksi atau coba browser lain,, 3.c
gan, setelah memakai moto g sebulan lebih sekitar seminggu ini ane baru punya keluhan. 1. google chrome sering ngeblank dan not responsive, jadi harus di-close dulu. (mengganggu tapi nggak parah lah) 2. sekitar seminggu ini kalau buka 9gag atau 1cak lewat google chrome, tidak semua gambar termuat
mod request ganti judul.. ▓█╬╬★ Deltras Sidoarjo = season 2011/2012 ★╬╬▓█ jadi ▓█╬╬★ Deltras Sidoarjo = ISL 2011/2012 ★╬╬▓█ karena udah ada kejelasan ikutan ISL
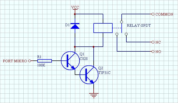
untuk keterangan lebih lengkap tentang rangkaian tersebut, coba ke link ini: rangkaian-driver-relay-praktis-menggunakan-transistor-bipolar/ oya klo ane dulu buat rangkaian relay biasanya pake satu transistor aja, buat ngedrive-nya, mungkin rangkaian diatas untuk ngedrive relay yang koilnya membu...
iya gan, memory eksternal, bisa dengan mudah diakses dan dirubah datanya, nggak kayak ROM yang cuma bisa dibaca... bisa ya gan? i2c ya..?? okeh, ane baca-baca dulu, thanks gan.. :D tambahan, untuk relay. tolong jelasin prinsip kerja relay yang terhubung dengan mikro dong gan, mikro kan outputnya...
agan-agan semua, di rangkaian mikro ini, bisa disambungin sama RAM kan? (flsh disk, sd card, micro sd) soalnya ntar ane butuh data variabel yang akan dirubah-rubah nilainya untuk dibandingkan.. thanks mudah-mudahan kalimat ane bisa dimengerti :p
Request Delete Post mod... :shakehand jackmaniz http://www.kaskus.co.id/showthread.php?p=562375648#post562375648 - OOT anggiar http://www.kaskus.co.id/showthread.php?p=562381470#post562381470 - oneliner http://www.kaskus.co.id/showthread.php?p=562845128#post562845128 - oneliner http://www.kaskus....
request delete post mod donjunoz http://www.kaskus.co.id/showthread.php?p=561507644#post561507644 - oneliner invorno http://www.kaskus.co.id/showthread.php?p=561509718#post561509718 - oneliner todok + req bann http://www.kaskus.co.id/showthread.php?p=561726107#post561726107 - oneliner + flame htt...
Request delete post mod イエス・キリストは唯一の http://www.kaskus.co.id/showthread.php?p=561353841#post561353841 - oneliner http://www.kaskus.co.id/showthread.php?p=561365469#post561365469 - oneliner rie2 http://www.kaskus.c...
sama FB link kaskus diblok gan.. yang gini yang nggak bisa: http://www.kaskus.co.id/showthread.php?t=5518278 tapi masih bisa kalau share link yang bentuknya dalam postcount kayak gini: http://www.kaskus.co.id/showpost.php?p=538970259&postcount=4387
req del anunyasitu http://www.kaskus.co.id/showthread.php?p=534406441#post534406441 - oneliner http://www.kaskus.co.id/showthread.php?p=534303705#post534303705 - oneliner aremaniacyber http://www.kaskus.co.id/showthread.php?p=534318463#post534318463 - flame http://www.kaskus.co.id/showthread.php?...
berhubung masih belum ada kejelasan, request ganti judul mod.. dari ini ▓█╬╬★ Deltras Sidoarjo = IPL 2011/2012 ★╬╬▓█ jadi ini aja ▓█╬╬★ Deltras Sidoarjo = season 2011/2012 ★╬╬▓█...
mod tolong direspon tred ini.. :o ▓█╬╬★ Deltras Sidoarjo = IPL 2011/2012 ★╬╬▓█ matur suwun mod... :kisss :ngakaks
misi agan-agan, ane berencana main ke Pulau Alor - NTT.. tolong bantu ane beberapa alternatif transpotasi kesana ya.. (jalan darat, laut, dan udara), kalau bisa kasih jadwal dan biayanya.. thanks... :o ada cendol nganggur buat yang membantu ane.. :o
sebenernya terbaik itu relatif, nggak ada standarnya, jadi bebas buat milih siapa pun, yang penting ada alasan... :cendols ane pilih Peter White, mainnya cuantik :genit::genit: pokoknya buat ane paling nyenengin nonton timnas pas dipegang PW ivan Kolev juga maknyusss :wowcantik om AR kemaren pas ...
lagi gak bisa downgrade gan, kemaren kebetulan si HPnya lagi dipegang siemens opreker, jadi sekaligus deh minta diupgrade.. :malu ternyata ane sotoy.. :malu: maabkeun saya gan :shakehand2 udah ane coba dengan isian itu, nggak ngaruh gan :berdukas :berdukas kira-kira kenapa ya.. :(:(:( salaman ...
ikutan nanya ah, pemakai tri sejak akhir tahun 2008 (kalau nggak salah cover perdananya yang item) nomernya masih tetep heheh :D (jadi nomer selingkuhan, nomer utama pake telkomsel biar nggak matek pas diajak pulang kampung n ngeblusuk ke hutan) langsung saja: ane pake Siemens M65 gan, dulu pas d...
cacing sondari om, menu bonus kalau lagi survival :) emang dijual ya di orang jualan umpan pancing? selundupin ah :ngakak :ngakak