ane share firefox ane aja ya :malus http://3.bp.blogspot.com/-j_1fjYPv5Og/UQfjAIxI9NI/AAAAAAAABlQ/jGjm9WVmqTk/s1600/cowobaex.jpg
gawat gan para ulama udah jarang yang mengingatkan tentang dajjal :sorry kita tinggal nunggu aja gan datangnya Al-Mahdi n nabi Isa.alaihissalam :kiss
kelas 3 ato 4 SD pernah rangking 10 :ngakak kelas 2 SMP pernah rangking 6 :malus udah itu aja :ngakak
Maroon 5 - One More Night Maroon 5 - Payphone Owl city - To The sky Arash ft Helena - Broken Angel Naruto shippuuden - Departure to the front line Naruto shippuuden - Kokuten Naruto shippuuden - Lightning speed :matabelo
ane suka avira gan, bisa repair file klo kena virus tertentu kyk sality n apa lagi ane lupa nama virusnya.
Kisahku? dangdut apa pop?? YL_2np9njso itu dangdut apa pop sih.. hehhee tapi bener kok itu lagunya .... :D
tuan detektif tau g judul lagu dangdutnya juwita (anaknya anisa bahar) yg musiknya pake musiknya broken angel - arash ft helena
Sebenernya cuman berbagi aja nih tentang sebuah film animasi. :malus Jadi waktu itu lagi nonton entah spotlite ato on the spot, pas acaranya selesai muter video clip sebagai penutupnya, nah waktu itu pas muter lagunya Owl City - To The Sky :matabelo ukgvTE3A0Ic Ane liat kyknya bagus tuh lagunya, pa
:bingungs PC ane jg kek gitu, pas dipake buat ngetik adek ane tiba2 PC mokad, pas dinyalain kagak bisa, pas ane buka trus dinyalain semua kipas nyala tapi gak bunyi "tiiit" n gak mau tampil di layar, ane ganti PSU sama saja, kyknya RAM nya deh tp blm ane oprek lg krn blm sempet :malus
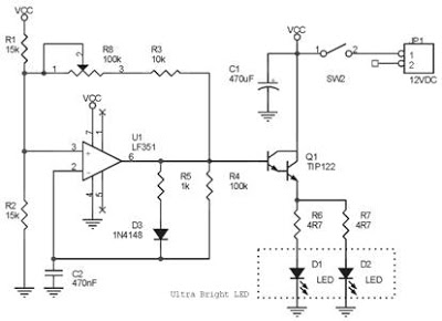
:malus ane cuman mau sharing nih rangkaian LED Strobe alias Led yang nyalanya cuman sekejap mata seperti lampu2 di pesawat terbang,ane nemu rangkaiannya di internet, mungkin akan terlihat keren kalau dipasang di PC yang dimodding, sebenere ane pengen buat rangkaian LED ini utk PC ane tapi sayangn...