ok gan terima kasih kalo ga validnya +/- 0,5-1,0 volt sih masih bisa ditoleransi gan siip gan, ane inget pesan agan (pakai sekring + posisinya yang ga buat air menggenang) lebih baik mengantisipasi daripada aki cepet tekor dan ga perlu cek ke bengkel aki tiap bulannya tinggal liat aja tegangannya,
dih colek colek :genit: genit ya :betty :ngakak Verza udah full DC kok gan, dia DC sekelas sama Thunder yang udah 3 phase dari sepulnya, pengisian dari sepul kalo ga salah di sekitar 0.13kw/5000rpm , alias 130watt di 5000rpm http://blognyamitra.wordpress.com/2013/02/07/ngintip-jeroan-honda-verz...
bekas di pake jari2 ntun yak om bannya? tinggi verzanya tetep sama jika pake ban bawaan apa jadi rendah om? ban depan pake ukuran brp? engga om, beli lagi hehehe kalo ntun dulu pake velg standar, ban ukuran standar 100/90-18 juga udah enak di bawa knee down :o lah verza mah boro2 knee down, baru
om bacang udh ganti ukuran berapa? merk? biar kalo2 salah ngerem ane ngga skidding kayak anak sepeda fixie :ngakak ane pake corsa s123 130/70, overall masih enak dibandingin standarnya walaupun sama2 pake nitrogen, ga ada gejala ngesot, dan yang pasti mereng2 ga pernah lepas gripnya :Peace:
iya gan, ini udah nyetok 1 set bohlam + balast Hylux di rumah buat jaga2 :hammer: biar rada garang dikit om, sekalian kalo ntar mau ganti ke projie lain yg main bobok ga usah itemin lagi :hammer:
Injeksi ga ada namanya keran bensin kecuali punya suzuki yak, soalnya injeksi doi ga main tanem fuel pump di tanki :) dan untuk nguci bensin di verza ga mungkin gan :) soalnya satu2nya jalur dari tanki ya dari fuel pump, selang dari fuel pump di mampetin ya meledug selangnya :ngakaks angkat tank...
Misi mas bro gan setelah sekian lama cuman jadi SR dan sempet nanya bohlam doang, sekarang newbie beraniin buat tampilin si Verza pake "projie kecap" tapi overall worthed menurut ane, soale kaga usah bobok reflektor :malus: kalo di bandingin sama halogen standarnya sih beda jauh :ngakak...
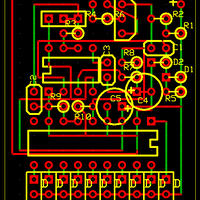
Tuh gambar rekaan ane di PCB bolong2 gan, LED sama sirkuit jadi satu, pake IC 555 sama IC LM3914 dg 10LED... :malu nah anehnya itu, kalo ngambil dari busi masih dapet, walaupun ga beres, tapi seengaknya jarum rpm masih mau naik ke 1000, sebenernya kalo dibikin kayak groundstrap kabel yang ngamb...
Sipp om. :malus Berarti ukuran Spido Verza sama NMP sama plek dong? :bingungs ga plek banget, sepido NMP lebih lebar total 1cm, kiri kanan 0.5cm, dan kepalanya lebih nyundul :o jadi kalo mau di pasang harus di coak dikit kiri kanannya, biar lebih elastis kondenya :ngakaks masalah ke 2 ya tinggal n
kalo pake VU di mazped juga udah di bahas om ;) cuman ya itu ribet hehhee, kalo kata masped "Kelemahan skema di atas adalah banyaknya komponen yang mesti disusun pada PCB. Sehingga cukup sulit untuk di jejal’kan kedalam rumah spido." Link: http://mazped.com/2014/03/23/pasang-rpm-led-...
Pake skema yg bawah aja gan. :iloveindonesias R2 digambar bisa diganti dg potensiometer nilai 1Kohm buat kalibrasi nilainya. D2 sebagai pengaman arus balik negatif yg merusak sirkuit. Coil engine calibration circuit buset ribet, nunggu ada yang buatin aja dah, atau kapan2 mampir ke tukang list...
kalo NMP FI ngambilnya darimana? barangkali sama dengan spido NMP karbu di motor injeksi kalo kata mazped sih rpmnya beda skemanya, jadi yang injeksi putaran dari pulser / magnet bisa 9x lipat dari karbu :) kalo verza bisa pake cibi atau NMP FI, dan bisa ngambil dari pulser langsung :) weh, git
udah coba dari kabel hitam input koil = not work, sinyalnya ga jelas kadang ada kadang engga coba kabel hijau input koil= sempet stabil tapi jadi matot sekarang, padahal udah pake resistor alhasil coba pake lilitan di kabel busi = dapet sih tapi rpm ga stabil, naik turun 1000rpm - 500rpm , pas d...
bisa gan :) selama ring 17 ya masuk ke velg verza, tapi kebo ring 17 juga, jadi masuk, nah soal tinggi apa pendek hitungannya gini: ukuran lebar / tinggi, rasio dari ukuran tinggi - ukuran ring velg jadi misalkan 120/70-17 : Lebar: 12cm Tinggi: 12x70%= 8.4cm ring: 17" standar verza: 100/90-...
Hibah nih ceritanya ? wah emang hibah tuh paling indah antar sesama bikers :p diliat dulu aja tipe armnya gimana, biar enak sih tinggal bawa kebengkel, kalo plek sasisnya / dudukan armnya nya ya tinggal eksekusi monoshock :Peace: kalo berhasil di tunggu bro, jarang2 ada yang kanibal dari motor s...
tapi kemaren di cekokin velg 3.5 masuk kok, toh 3.5juga udah cukup gede *menurut ane :Peace: arm pio malah lebih kecil :o kalo mau enak ya pake banana, atau custom lebih manteb :D inget pio jadi inget motor temen yang pake velg 3.5, ban 150/60. armnya harus di panjangin soalnya ga muat nampung b...
pake arem NMP ajah :malus modal 1.5jt beres semua, termasuk shockbreaker :o (kemaren di racunin sama temen suruh pake monoshock :hammer:) tinggal bikin dudukan di rangka atas aja :) kalo mau bagus di bengkel modif trail, dijamin lebih mantep :D
buat sinyal tachonya klo ada caranya infoin om :kiss ane pasang tacho juga masih ngaco RPMnya :capedes iya siap om :D nanti ane coba tanya sama temen deh, kali2 bisa di akalin :D wih coakannya ngeri :Peace: nyari loakan NMP FI kayaknya pnp om :o kalo ga di coak kaga masuk, ntar malah "mbroj
Selamat soreee Verzus setelah gagal modif backlight spedometer akhirnya ane merenung hampir 1 minggu :hammer: akhirnya nekat ke tukang loak, nyari sana sini, modal 400rb rebes dah :D sekalian ane tebar racun yak :ngakaks Spedo Dari depan Modifikasi dikit di batok Hasilnya Sengaja thumbnail...
agan agan senior, mau nanya doong, thundie ane kalau di tunggangin kok bunyik "ngik ngik" gitu ya?? apa kena shocknya? kalau kena, harganya berapaan ya?? hehe bisa karena shocknya bisa karena bosh arm :) cek dulu aja